Instance Verification Kit (IVK)
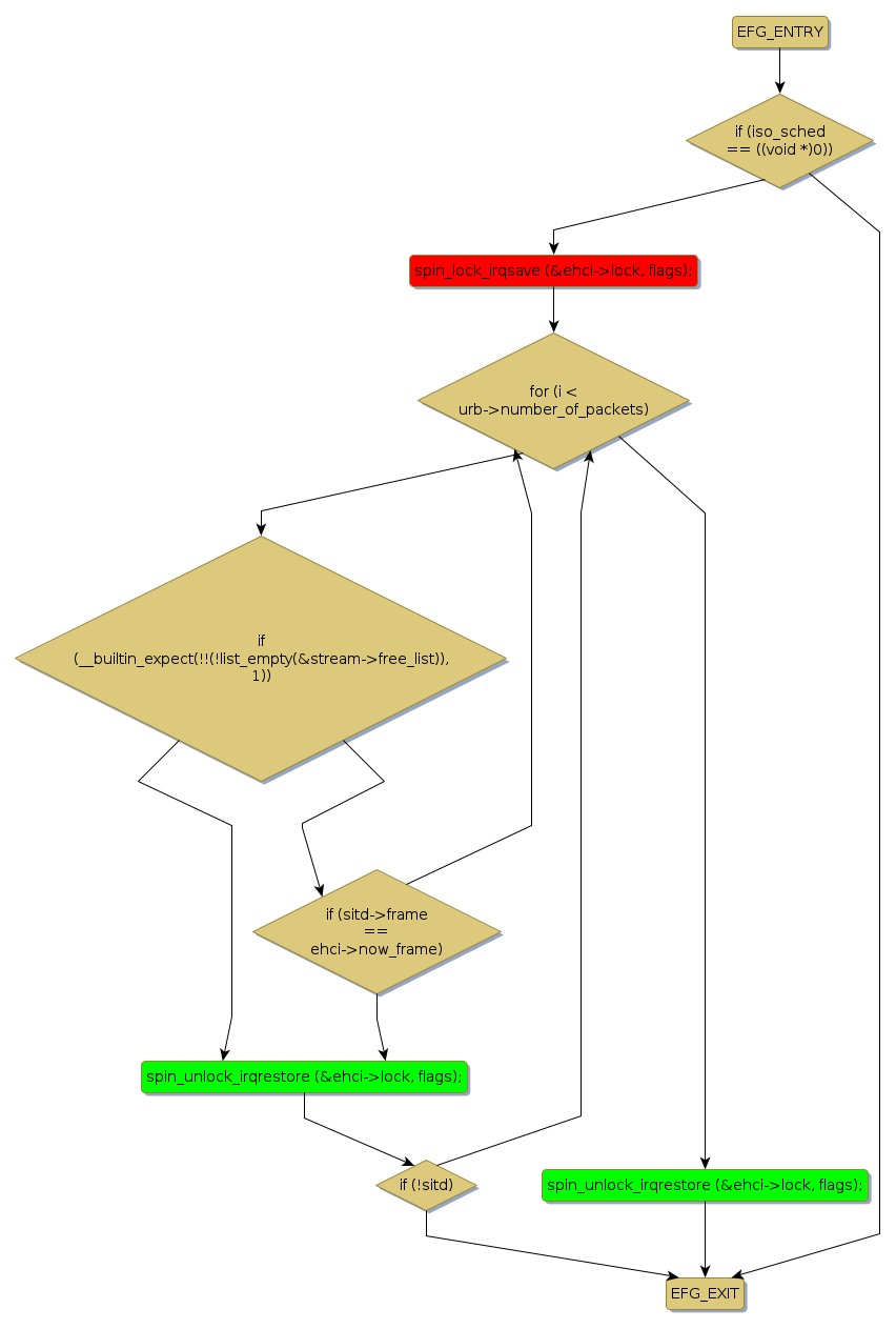
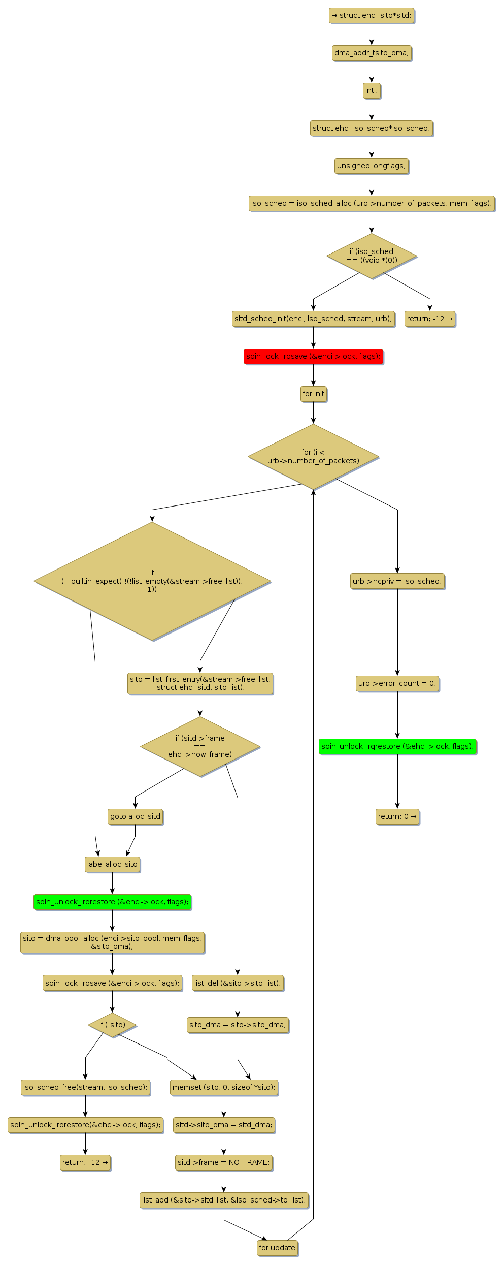
spin lock @ [54667+39+/linux-3.19-rc1/drivers/usb/host/ehci-sched.c]
Instance Signature: lock
|
The Matching Pair Graph:
|
|
Function Name
|
Control Flow Graph (CFG)
|
Events Flow Graph (EFG)
|
Source Correspondence
|
|
sitd_urb_transaction
|
|
|
[54241+20+/linux-3.19-rc1/drivers/usb/host/ehci-sched.c]
|